一、党员组织关系转入
1、线上转接方式(优先选择):2023级新生党员均无需开具纸质介绍信,博士和硕士按照专业、导师的研究方向进行支部分配。请所在党组织在全国12371党建信息平台提交组织关系转出申请,选择转入明星av
研究生第X党支部(见附表)。若目前所在学校支部已接入全国12371党建信息平台系统,则优先选择线上转接方式。
转入路径:“重庆市委教育工作委员会——明星av
党委——明星av
党委——具体支部名称”
备注:对尚未确定导师的同学,暂将支部转入明星av
临时党支部,待确定后再进行支部调整。
2、线下转接方式:对于一些特殊情况党员必须开具纸质的党员组织关系介绍信,介绍信的抬头是:中共重庆市委教育工委组织干部处,去向是:明星av
党委,转入基层党支部名称:中共明星av
研究生第X党支部(见附表,注意名称规范)。由本人携带纸质介绍信入学时交给明星av
学生党员教育管理中心。
二、党员档案
一般随学生人事档案一起寄到明星av
党委。
说明:组织关系介绍信最长有效期为90天,请在有效期内及时完成组织关系的转接工作。
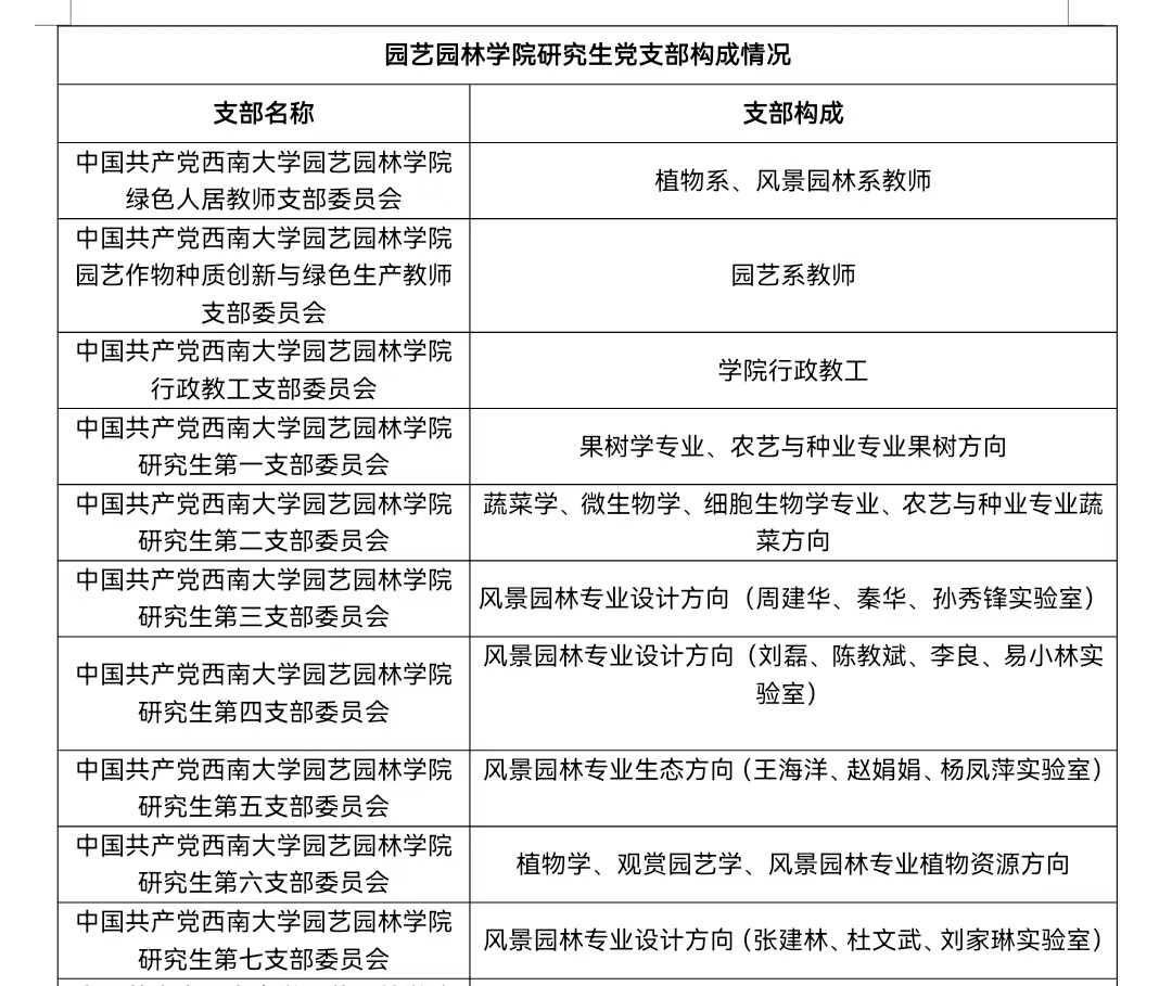
附表:明星av
研究生党支部构成情况
